Facebook
Twitter
Instagram
Youtube
Maps
Pejabat
Login
Privacy Policy
🇮🇩 Indonesia
🇬🇧 English
Puskesmas Tempuran
Pemkab Magelang
Hubungi Kami
(0293)-3215039
Email Kami
puskesmastempuran22@gmail.com
Home
Interaktif
Profile
Maklumat Pelayanan
Profil Puskesmas
Struktur Organisasi
Visi Misi
Informasi Pelayanan
Alur Pelayanan
Hak dan Kewajiban Pasien
Inovasi
GAYATRI
SI JELA BERDANSA
SI BUAH HATI
Jadwal Pelayanan
Jenis Pelayanan
Standar Pelayanan
Tarif Pelayanan
Berita
Kebijakan
Kegiatan
A. Asesmen Kader Posyandu
Kesehatan
A. HMPV
Layanan Pengaduan
Alur Pengaduan
Kontak Pengaduan
Kembali
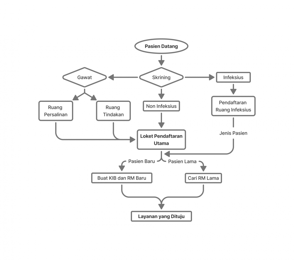
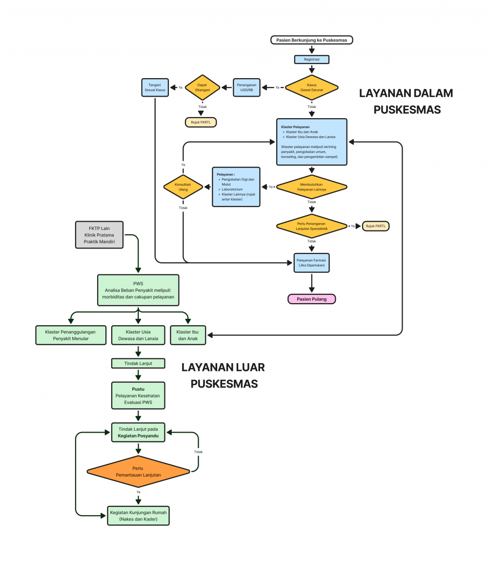
ALUR PELAYANAN PUSKESMAS TEMPURAN
2025-08-16 00:00:00
TS
Pelayanan
107